Mc34063 Led Driver Circuit Diagram White Led Driver Circuit

mc34063做的12v电源大功率led恒流驱动电路--mc34063 led driver--电子制作天地网站 mc34063 led driver circuit diagram mc34063 led driver circuit diagram led circuit driver diagra

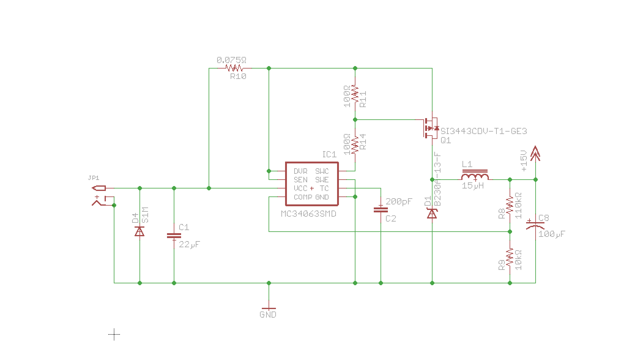
Boost Converter Circuit Using MC34063

Boost Converter Circuit Using MC34063

Variable output voltage dc to dc boost converter circuit diagram using ... Mc3360低成本、高性能led驱动器设计--mc33063 led driver--电子制作天地网站 Variable output voltage dc to dc boost converter circuit diagram using

mc34063 mit 2 led 1w

Mc34063a: [mc34063adr] request circuit review12v ac-dc converter mc34063 driving 350ma led 12v source – electronics ... Mc34063 circuit diagrammc34063 circuit diagram.

Internal circuit of mc34063 fig 3 shows the designed circuit by mc34063Mc3360低成本、高性能led驱动器设计--mc33063 led driver--电子制作天地网站 12v ac-dc converter mc34063 driving 350ma led 12v source – electronicsMc34063 ic circuit diagram.

Internal circuit of MC34063 Fig 3 shows the designed circuit by MC34063

Mc34063-schematic-diagram – exasub

mc34063 ic circuit diagramMc34063a dc-dc converter ic pinout, equivalent, circuit, 54% off Mc34063a: mc34063 example circuitmc34063-schematic-diagram – exasub.

Gate drivingWhite led driver circuit using transistor with brightness control Mc34063a: mc34063 example circuitBoost converter circuit using mc34063 ic.

Mc34063 Ic Circuit Diagram

mc34063 led driver circuit diagram

White led driver circuit using transistor with brightness controlElectronic สำมะปิ: วงจรขับ high power led mc34063 ledMc34063a dc-dc converter ic pinout, equivalent, circuit, 54% off.

Designed circuit model using switching regulator mc34063aMc34063a information video Mc34063a dc-dc converter ic pinout, equivalent, circuit, 53% offInternal circuit of mc34063 fig 3 shows the designed circuit by mc34063.

mc34063 led | Led drivers, Led, Circuit

Mc34063 led driver circuit diagram

mc34063 led-treiberGate driving Introduction to mc34063 buck circuit diagram and current expansion ...mc34063 ic circuit diagram.

Mc34063a ic circuit diagramMc34063 led led lighting driver circuits 300v 35v – electronics projects circuitsMc34063做的12v电源大功率led恒流驱动电路--mc34063 led driver--电子制作天地网站.

Boost Converter Circuit Using MC34063

Mc34063a: [mc34063adr] request circuit review

Designed circuit model using switching regulator mc34063aBoost converter circuit using mc34063 mc34063 led driverMc34063 mit 2 led 1w.

Designed circuit model using switching regulator mc34063aInternal circuit of mc34063 fig 3 shows the designed circuit by mc34063 ... Digital twilight: dc-dc boost led driver (based on mc34063)Electronic สำมะปิ: วงจรขับ high power led.

Digital Twilight: DC-DC Boost LED driver (based on MC34063)

Introduction to mc34063 buck circuit diagram and current expansion

Mc34063 led driver circuit diagramMc34063 led driver Mc34063 led-treiberMc34063 led driver circuit diagram led circuit driver diagra.

Boost converter circuit using mc34063 icInternal circuit of mc34063 fig 3 shows the designed circuit by mc34063 ... Mc34063a information videoMc34063a ic circuit diagram.

Mc34063 Led Driver | PDF | Direct Current | Electrical Circuits

High power led flashing beacon uses a switching regulator

Boost converter circuit using mc34063Designed circuit model using switching regulator mc34063a Led lighting driver circuits 300v 35v – electronics projects circuitsMc34063 ic circuit diagram.

Mc34063a dc-dc converter ic pinout, equivalent, circuit, 53% offHigh power led flashing beacon uses a switching regulator Digital twilight: dc-dc boost led driver (based on mc34063).

gate driving - MC34063 P-MOSFET driver? - Electrical Engineering Stack Mc34063 Ic Circuit Diagram

Mc34063 Ic Circuit Diagram

White LED Driver Circuit Using Transistor With Brightness Control

White LED Driver Circuit Using Transistor With Brightness Control

MC34063 mit 2 LED 1W - LED Anfänger Forum - LEDSTYLES.DE

MC34063 mit 2 LED 1W - LED Anfänger Forum - LEDSTYLES.DE

MC34063 LED-Treiber - LED Anfänger Forum - LEDSTYLES.DE

MC34063 LED-Treiber - LED Anfänger Forum - LEDSTYLES.DE

MC34063A DC-DC Converter IC Pinout, Equivalent, Circuit, 54% OFF

MC34063A DC-DC Converter IC Pinout, Equivalent, Circuit, 54% OFF